为进一步推进大学生基础文明建设,营造温馨和谐的社区生活氛围,助力爱国卫生运动深入开展,9193官网特举办“寝有独钟,共建天工”文明宿舍流动红旗评选活动,以引导同学们养成良好的生活习惯,提高生活质量,打造特色的“一站式”学生生活社区。
一、活动背景
yl9193永利官网,9193官网以习近平新时代中国特色社会主义思想为指导,深入学习宣传贯彻党的二十大精神,坚持以立德树人为根本,以学生身心健康发展需求为导向,依托书院属地平台,发挥书院社区优势,深入开展爱国卫生运动,结合书院实际情况,进行“寝有独钟,共建天工”文明宿舍流动红旗评比活动。
二、活动目标
“寝有独钟,共建天工”文明宿舍流动红旗评比活动致力于推进书院社区文化建设,全面化开展爱国卫生运动,营造整洁友爱、温馨互助的社区生活氛围,促进宿舍成员之间良好的沟通与合作,发挥学生“自我教育、自我管理、自我服务”的作用,展现我院学子积极进取的人生态度、有条不紊的生活方式和朝气蓬勃的精神面貌。
三、评选对象
yl9193永利官网,9193官网属地全体学生宿舍
四、评比方法
(一)宿舍卫生评比(100分)
1.评分细则

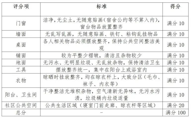
卫生评分细则
2.评选程序
由yl9193永利官网,9193官网学生社区自主管理委员会组织各层层长及班长于每月第二周周二中午12:00开展宿舍卫生交叉检查,采用抽签形式分配层数(避免检查层级与所属层级相同),每层12名学生干部检查该层级对应宿舍。
(二)宿舍风采评比(20分)
1.评选细则
(1)宿舍荣誉模块:
如寝室成员获得奖学金情况、党员比例、班干比例、通过四/六级情况,互促学习等。
(2)宿舍宣传模块:
日常公告公布于室内、文明公约、值日安排等。
(3)活动参与模块:
如宿舍参与书院建设、文化活动、志愿服务等活动。
(4)宿舍文化及宿舍特色模块:
宿舍门牌设计、宿舍合理规划、宿舍内部设计等。
(5)定期开展卫生大扫除
如寝室内部成员之间制定相应的宿舍卫生清扫方案,安排成员进行日常宿舍卫生管理等。
2.评选程序
由各宿舍长结合各宿舍成员文明建设工作开展情况,向班级提出申请,汇总信息并填写《评选推荐表》,各班级再经楼层汇总后统一上报至yl9193永利官网,9193官网学生社区自主管理委员会。
五、活动安排
每双周周二中午12:00层长及班长或其他班委开展宿舍卫生检查;
每双周周一至周二收集本阶段《评选推荐表》;
每双周周二至周三统计、公布评分结果;
每双周周三至周五颁发流动红旗;
每单周周五收回上阶段流动红旗;
六、名额分配
各宿舍按要求进行申报,自委会学生干部进行卫生检查,书院将按照《文明宿舍流动红旗评比标准》,于学期双周(即第4、第6等周次)对紫荆一宿舍楼2-12层各寝室的卫生情况与学风文明建设情况进行检查和评比,并对结果进行公示。每次评选出优秀宿舍70间左右,每层约6-7个名额。
七、评比方式及奖项设置
1. 宿舍总积分=宿舍卫生评比得分+宿舍风采评比得分
2. 评分依据:
(1)宿舍卫生评比得分:学生干部检查,参照《卫生评分标准》进行评分,满分100分。
(2)宿舍风采评比得分:酌情加分,各宿舍提交《评选推荐表》作为其文化的建设情况的说明材料,满分20分。
3.每双周周五排名公布后,由自委会颁发流动红旗,每次共评选出优秀宿舍70间左右,每层约6-7个名额。
4.自委会统计学期内各宿舍获得流动红旗次数及持有时间,其中流动红旗悬挂次数多的宿舍,可以作为后期评奖评优、优秀班集体、推优入党的重要参考依据。